品牌名称:深圳市景锂新能源科技有限公司
电池维保方案:
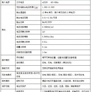
1、电池均衡仪:修复电池压差 ,调整一致性;
2、充放电设备:可快速补电,解决模组容量不一致。
供应商信息
深圳市景锂新能源科技有限公司
进入公司首页深圳市景锂新能源科技有限公司是一家专注于锂电池后市场服务的高科技企业,致力于为全球客户提供专业、高效的锂电池维保设备与解决方案。 “景锂”二字,承载着“景行致远”的信念与追求。“景”,象征光明前路与高远格局;“锂”,则聚焦于我们所深耕的锂电池维保领域。我们以稳健务实的姿态,持续探索锂电池维保设备的创新应用,致力于走得更远、行得更稳。 公司核心产品围绕锂电池维保的关键环节,涵盖:- 电池均衡仪- 电池充放电设备- 便携式气密检测仪- 配套维保设备及工具 我们深入理解新能源汽车、储能电站、两轮电动车等多元场景中...
查看更多 >联系方式
-
通过认证 [诚信档案]
-
联系人:罗大春(先生)
- 会员: [当前离线] [加为商友] [发送信件]
- 电话:
- 地区:广东-深圳市-南山区
- 地址:深圳市南山区
深圳市景锂新能源科技有限公司
来电时请说是 国际能源网 看到的
评论信息
共0条 [查看全部]
相关评论
-
面议
立即询价 -
1.00/台
立即购买 -
30.00/个
立即购买




企业资料通过认证



